RDMA 拓扑识别¶
功能概述¶
Unifabric 的 RDMA 网络邻居发现功能是一个专为 RDMA 网络设计的综合性网络拓扑发现系统。该功能基于 LLDP 协议进行底层邻居发现,并在此基础上提供多种上层网络管理能力。核心功能包括:
- LLDP 邻居发现: 基于 LLDP 协议的底层网络拓扑发现,支持所有类型的交换机设备
- RDMA 网络专用: 目前专门针对基于 RoCE 协议的 RDMA 网络环境
- 网卡分类管理: 区分 GPU 算力网络(computeNics)和存储网络(storageNics)
- rdmaNeighbor 分组: 专门针对 GPU 算力网络的自动分组功能,用于 Scale-out 场景的节点拓扑管理
- Kubernetes 原生: 深度集成到 Kubernetes 环境,通过 FabricNode CRD 管理网络状态
其中,rdmaNeighbor 是基于 LLDP 邻居发现的上层功能,专门用于 GPU 算力网络的拓扑分组,与存储网络无关。它通过分析节点间的 GPU 算力网络连接关系,自动将具有相同网络拓扑的节点分组,为 Scale-out 计算场景提供智能的节点管理能力。
GPU 网络分类概念:
- GPU 算力网络(computeNics): 用于 GPU 间通信、模型训练、推理计算的高速 RDMA 网络
- GPU 存储网络(storageNics): 用于 GPU 与存储系统间数据传输的专用 RDMA 网络
架构设计¶
邻居发现功能采用分层架构设计:
┌─────────────────────────────────────────────────────────────────┐
│ RDMA 网络邻居发现 │
├─────────────────────────────────────────────────────────────────┤
│ LLDP邻居发现 | 交换机邻居上报 | 外部存储邻居上报 │
│ (Host Neighbor) | (Switch Neighbor) | (Storage Neighbor) │
│ | | │
│ • GPU 算力网络 | • 交换机拓扑 | • 存储集群发现 │
│ • GPU 存储网络 | • gnmi 集成 | • 跨集群连接 |
│ • LLDP 协议 | • LLDP 协议 │ • 存储路径优化 │
└─────────────────────────────────────────────────────────────────┘
LLDP 邻居发现¶
LLDP 邻居发现功能: Unifabric 运行 lldpd 守护进程通过 LLDP 协议自动发现 GPU 算力网络和 GPU 存储网络中的邻居设备,并同步到 FabricNode CRD 的 Status 字段中,以供 RDMA 网络中拓扑展示使用。
启用 RDMA 网络邻居发现功能¶
注意:该功能必须确保交换机开启 LLDP 协议,否则无法发现邻居设备。
最佳实践配置已经默认配置,参考 Install。以下是涉及该功能的 Helm values 详细参数说明:
features:
rdmaNeighbor:
# 开启扩展邻居发现功能
enabled: true
# FabricNode 同步 LLDP 邻居同步时间
timeToWaitSyncLLDPToFabricNode: 1m
# GPU 算力网络网卡筛选规则
# 用于筛选节点哪些 RDMA 网卡属于 computeNics
# 支持接口名称通配(interface=)或子网(cidr=)
# 示例:gpuRdmaNicFilter: "cidr=172.16.0.0/16"
gpuRdmaNicFilter: "interface=ens16*"
# GPU 存储网络网卡筛选规则
# 用于筛选节点哪些 RDMA 网卡属于 storageNics
storageRdmaNicFilter: "interface=ens17*"
# 示例:storageRdmaNicFilter: "cidr=172.17.0.0/16"
# LLDP 守护进程配置
lldpd:
# LLDP 报文发送间隔(秒)
txInterval: 30
# 管理 IP 配置模式, 默认为空,使用 Kubelet NodeIP 作为管理 IP
# 支持:IP地址列表 | 接口名称 | 自动选择(留空)
managementIPPattern: ""
# LLDP 启用接口配置, 如果为空表示作用与所有 RDMA 网卡
# 支持:具体接口 | 模式匹配 | 全部接口(留空)
interfaces: "ens*"
gpuRdmaNicFilter,storageRdmaNicFilter 配置说明:
这些配置影响主机哪些 RDMA 物理网卡计入 FabricNode.status 的 computeNics 和 storageNics 中:
- 网卡分类优先级:优先检查 storageRdmaNicFilter,未匹配的归入 FabricNode.status 中 computeNics
- 如果 gpuRdmaNicFilter 和 storageRdmaNicFilter 同时未配置,主机所有物理网卡计入 FabricNode.status 中 computeNics
- 如果 gpuRdmaNicFilter 和 storageRdmaNicFilter 都配置,按照通配值正常筛选,分别计入 FabricNode.status 中 computeNics 和 storageNics
推荐配置: 优先设置 storageRdmaNicFilter,未匹配的 RDMA 网卡自动归入 FabricNode.status 中 computeNics。
agent.config.rdmaNeighbor.lldpd.interfaces 配置说明:
-
具体接口:
-
模式匹配:
-
排除模式:
-
全部接口(默认):
-
使用 Helm 部署或更新 Unifabric
-
验证 RDMA 网络邻居发现功能是否正常
-
检查 unifabric 组件(特别是 lldpd 容器)是否正常运行,lldpd 日志作为独立的 container 运行在 unifabric-agent pod 中:
-
检查 FabricNode CRD 中的 computeNics 和 storageNics 所有网卡的 lldpNeighbor 字段是否包含邻居信息:
注意: 由于 LLDP 邻居采集需要一定时间,默认情况下 unifabric-agent 会等待一分钟后才会将 LLDP 邻居信息同步到 FabricNode CRD 的 Status 字段中。
如果需要调整等待时间,可以修改 Helm 参数 agent.config.rdmaNeighbor.timeToWaitSyncLLDPToFabricNode 配置,默认为 1 分钟
~# kubectl get fabricnodes.unifabric.io sh-cube-master-3 -o yaml
apiVersion: unifabric.io/v1beta1
kind: FabricNode
metadata:
creationTimestamp: "2025-06-19T07:02:08Z"
generation: 1
name: sh-cube-master-3
resourceVersion: "48723802"
uid: aa85f55f-d87f-4fbe-8dbc-e3c9cc089943
spec: {}
status:
gpuNics:
- ipv4: 172.17.3.143/24
ipv6: ""
lldpNeighbor:
description: 'SONiC Software Version: SONiC.CuOS_4.0-0.R_X86_64_ztp - HwSku:
ds730-32d - Distribution: 10.13 - Kernel: 4.19.0-12-2-amd64'
hostname: LEAF03
mac: 70:06:92:6e:32:1c
mgmtIP: 10.193.77.203
port: Ethernet208
name: ens841np0
rdma: true
state: up
- ipv4: 172.17.4.143/24
ipv6: ""
lldpNeighbor:
description: 'SONiC Software Version: SONiC.CuOS_4.0-0.R_X86_64_ztp - HwSku:
ds730-32d - Distribution: 10.13 - Kernel: 4.19.0-12-2-amd64'
hostname: LEAF04
mac: 70:06:92:6e:34:5c
mgmtIP: 10.193.77.204
port: Ethernet208
name: ens842np0
rdma: true
state: up
- ipv4: 172.17.2.143/24
ipv6: ""
lldpNeighbor:
description: 'SONiC Software Version: SONiC.CuOS_4.0-0.R_X86_64_ztp - HwSku:
ds730-32d - Distribution: 10.13 - Kernel: 4.19.0-12-2-amd64'
hostname: LEAF02
mac: 70:06:92:6e:34:80
mgmtIP: 10.193.77.202
port: Ethernet200
name: ens835np0
rdma: true
state: up
- ipv4: 172.17.1.143/24
ipv6: ""
lldpNeighbor:
description: 'SONiC Software Version: SONiC.CuOS_4.0-0.R_X86_64_ztp - HwSku:
ds730-32d - Distribution: 10.13 - Kernel: 4.19.0-12-2-amd64'
hostname: LEAF01
mac: 70:06:92:6e:33:18
mgmtIP: 10.193.77.201
port: Ethernet208
name: ens834np0
rdma: true
state: up
rdmaHealthy: true
totalNics: 5
storageNics:
- ipv4: 172.16.1.143/24
ipv6: ""
lldpNeighbor:
description: 'SONiC Software Version: SONiC.CuOS_4.0-0.R_X86_64_ztp - HwSku:
ds730-32d - Distribution: 10.13 - Kernel: 4.19.0-12-2-amd64'
hostname: StorageSW
mac: 70:06:92:6e:32:64
mgmtIP: 10.193.77.211
port: Ethernet144
name: ens1np0
rdma: true
state: up
需要检查:
-
gpuNics 中是否包括主机每一个 GPU 算力网卡,并且其 IP 地址、状态等是否符合预期,并且 lldpNeighbor 是否准确包含邻居设备的详细信息。
-
storageNics 中是否包括主机每一个存储网卡,并且其 IP 地址、状态等是否符合预期,并且 lldpNeighbor 是否也准确包含邻居设备的详细信息。
-
rdmaHealthy 表示如果所有 RDMA 网卡都 Ready(包括网卡状态,LLDP 邻居发现都正常) ,该字段为 true,否则为 false
-
totalNics 表示主机所有 RDMA 网卡的总数,包括 gpuNics 和 storageNics
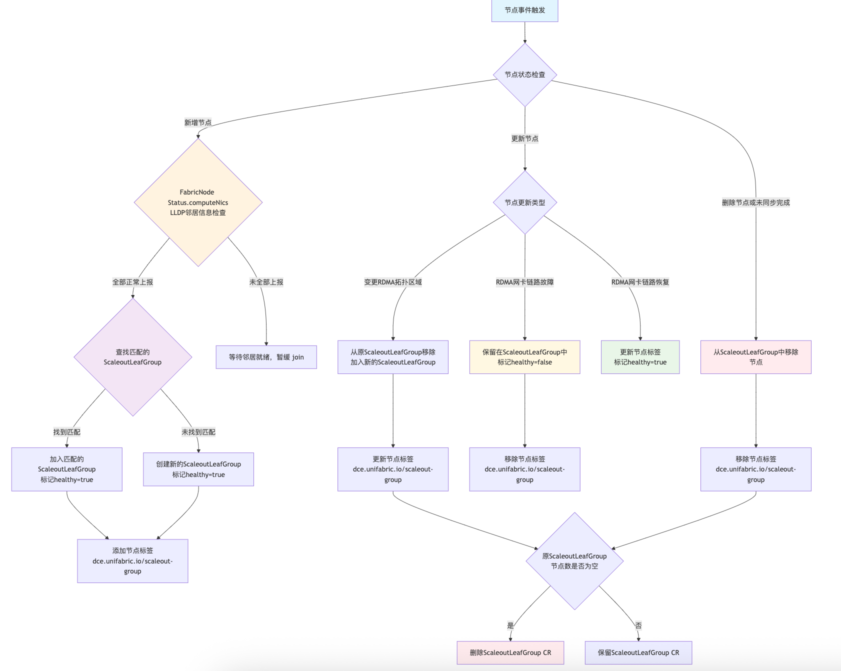
ScaleoutLeafGroup 自动分组功能¶
ScaleoutLeafGroup 负责基于上述 LLDP 邻居发现信息自动将具有相同 GPU 算力网络拓扑的节点分组管理, 并将分组信息同步到 ScaleoutLeafGroup CRD 的 Status 字段中,并且为属于同一个 ScaleoutLeafGroup 的节点打上一组相同的标签(默认 label key: dce.unifabric.io/scaleout-group, 可通过 Helm 参数 features.rdmaNeighbor.nodeTopoZoneLabelKey 自定义, value 为 group name)。 该功能为横向扩展(Scale-out)场景提供了智能的节点分组和网络拓扑管理能力。
工作原理¶
ScaleoutLeafGroup 自动分组功能依赖于 FabricNode CRD 的 Status 字段中的 LLDP 邻居发现信息,因此必须确保 FabricNode CRD 的 Status.computeNics 字段中的 LLDP 邻居发现正常上报并信息正确。默认情况下,unifabric-agent 等待一分钟后才会将 LLDP 邻居信息同步到 FabricNode CRD 的 Status 字段中。如果需要调整等待时间,可以修改 Helm 参数 features.rdmaNeighbor.timeToWaitSyncLLDPToFabricNode 配置,默认为 1 分钟。

配置示例¶
在 Install.md 中已经默认开启此配置,如果您意外关闭,或者出现任何问题。可以参考一下内容重新配置:
在 Controller 组件中启用 ScaleoutLeafGroup 自动分组功能:
features:
rdmaNeighbor:
# 启用 RDMA 邻居发现功能
enabled: true
# 开启 ScaleoutLeafGroup 自动分组功能
enableScaleOutLeafGroup: true
# ScaleoutLeafGroup 自动分组标签 key
nodeTopoZoneLabelKey: dce.unifabric.io/scaleoutleaf-group
注意: 必须启用
features.rdmaNeighbor.enabled才能使features.rdmaNeighbor.enableScaleOutLeafGroup生效。
执行安装:
验证安装¶
-
检查 unifabric 组件是否正常运行:
-
检查 ScaleoutLeafGroup CRD 是否正常,一个 ScaleoutLeafGroup 对象代表一组具有相同 GPU 网络拓扑的节点。
~# kubectl get scaleoutleafgroups.unifabric.io NAME healthyNodes totalNodes healthy AGE 409bf491f7136a8a 4 4 true 6h1m以上信息说明:
- NAME 表示该 ScaleoutLeafGroup 的名称, 通过对该组内的所有交换机名称进行哈希算法得到
- healthyNodes 表示该分组内健康的节点数量
- totalNodes 表示该分组内节点的总数
- healthy 表示该分组是否健康,如果组内有一个节点不健康,则该分组不健康
- AGE 表示该分组的创建时间
如下是一个 ScaleoutLeafGroup CRD 示例:
~# kubectl get scaleoutleafgroups.unifabric.io 409bf491f7136a8a -o yaml
apiVersion: unifabric.io/v1beta1
kind: ScaleoutLeafGroup
metadata:
creationTimestamp: "2025-09-18T03:37:59Z"
generation: 1
name: 409bf491f7136a8a
resourceVersion: "85472900"
uid: e8d34e3a-d73f-4587-b39a-9f80a72631c0
spec: {}
status:
healthy: true
nodes:
- healthy: true
name: sh-cube-master-1
- healthy: true
name: sh-cube-master-2
- healthy: true
name: sh-cube-master-3
- healthy: true
name: sh-inf-worker-1
healthyNodes: 4
totalNodes: 4
switches:
- LEAF01
- LEAF02
- LEAF03
- LEAF04
如上 status 输出说明:
- healthy: 表示该分组是否健康,如果组内有一个节点不健康,则该分组不健康
- nodes: 表示该分组包含的节点列表,其中每个节点都有 healthy 字段表示该节点的 RDMA 链路是否正常
- healthyNodes: 表示该分组内健康的节点数量
- totalNodes: 表示该分组内节点的总数
- switches: 表示该分组包含所有节点连接的交换机列表
当节点在该分组中时,并且 RDMA 链路正常时(healthy 为 true),unifabric 会为该节点打上 dce.unifabric.io/scaleoutleaf-group 标签,value 为该分组的名称。
~# kubectl get nodes -l dce.unifabric.io/scaleoutleaf-group=409bf491f7136a8a
NAME STATUS ROLES AGE VERSION
sh-cube-master-1 Ready control-plane,fluent,gpu 130d v1.30.5
sh-cube-master-2 Ready control-plane,gpu 130d v1.30.5
sh-cube-master-3 Ready control-plane,gpu 130d v1.30.5
sh-inf-worker-1 Ready gpu 130d v1.30.5
如果节点从该分组中被移除,或者 RDMA 链路不正常时(healthy 为 false),unifabric 会移除该节点的 dce.unifabric.io/scaleoutleaf-group 标签。
存储主机邻居上报¶
存储主机邻居上报功能将通过 RDMA 链路状态监控,实现对存储主机设备的拓扑发现和状态监控,为构建完整的网络拓扑视图提供关键的基础设施层信息。
注意: 此功能计划在后续版本中实现。
交换机邻居上报¶
注意: 此功能计划在后续版本中实现,当前为功能规划和设计说明。
交换机邻居上报功能将通过 gnmi 协议和交换机管理接口,实现对 RDMA 交换机设备的拓扑发现和状态监控,为构建完整的网络拓扑视图提供关键的基础设施层信息。